hypermill2021-dmu50西門子840d-上機后處理-帶機床文件

溫馨提示: 本文最后更新于 2025-10-12 08:45:10,下載鏈接具有時效性,若已失效,請在下方留言提示站長
hypermill2021-dmu50西門子840d-上機后處理-帶機床文件-機械資源網
hypermill2021-dmu50西門子840d-上機后處理-帶機床文件
此內容為付費資源,請付費后查看
5
付費資源

說明:請仔細閱讀以下幾點說明避免誤會

1.看代碼發那科三菱可用其它系統自測

2.帶參考說明

3.不提供技術解答幫助,新手/或者不會用的你也別碰。

4.僅供參考學習,上機請仔細驗證程序代碼,模擬驗證,提高刀具H高度空運行模擬確定安全后在加工

hypermill2021

dmu50西門子840d

上機后處理

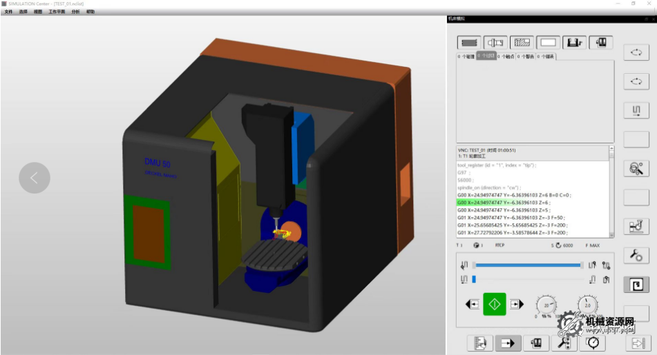
帶機床文件

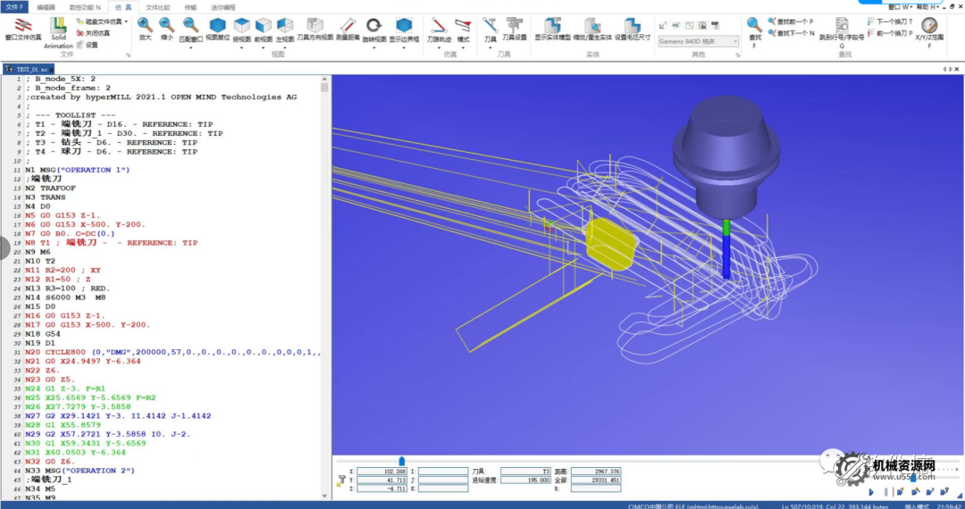
圖片[1]-hypermill2021-dmu50西門子840d-上機后處理-帶機床文件-機械資源網

圖片[2]-hypermill2021-dmu50西門子840d-上機后處理-帶機床文件-機械資源網

圖片[3]-hypermill2021-dmu50西門子840d-上機后處理-帶機床文件-機械資源網

圖片[4]-hypermill2021-dmu50西門子840d-上機后處理-帶機床文件-機械資源網

程序格式

; B_mode_5X: 2
; B_mode_frame: 2
;created by hyperMILL 2021.1 OPEN MIND Technologies AG
; — TOOLLIST —
; T1 – 端銑刀 – D16. – REFERENCE: TIP
; T2 – 端銑刀_1 – D30. – REFERENCE: TIP
; T3 – 鉆頭 – D6. – REFERENCE: TIP
; T4 – 球刀 – D6. – REFERENCE: TIP
N1 MSG(“OPERATION 1”)
;端銑刀
N2 TRAFOOF
N3 TRANS
N4 D0
N5 G0 G153 Z-1.?
N6 G0 G153 X-500. Y-200.
N7 G0 B0. C=DC(0.)
N8 T1 ; 端銑刀 –? – REFERENCE: TIP
N9 M6
N10 T2
N11 R2=200 ; XY?
N12 R1=50 ; Z?
N13 R3=100 ; RED.?
N14 S6000 M3? M8
N15 D0
N16 G0 G153 Z-1.?
N17 G0 G153 X-500. Y-200.
N18 G54?
N19 D1?
N20 CYCLE800 (0,”DMG”,200000,57,0.,0.,0.,0.,0.,0.,0,0,0,1,,0)
N21 G0 X24.9497 Y-6.364?
N22 Z6.?
N23 G0 Z5.?
N24 G1 Z-3. F=R1?
N25 X25.6569 Y-5.6569 F=R2?
N26 X27.7279 Y-3.5858?
N27 G2 X29.1421 Y-3. I1.4142 J-1.4142?
N28 G1 X55.8579?
N29 G2 X57.2721 Y-3.5858 I0. J-2.?
N30 G1 X59.3431 Y-5.6569?
N31 X60.0503 Y-6.364?
N32 G0 Z6.?
N33 MSG(“OPERATION 2”)
;端銑刀_1
N34 M5?
N35 M9?
N36 CYCLE800()
N37 D0
N38 G0 G153 Z-1.?
N39 G0 G153 X-500. Y-200.
N40 G0 B0.?
N41 T2 ; 端銑刀_1 –? – REFERENCE: TIP
N42 M6
N43 T3
N44 R2=200 ; XY?
N45 R1=50 ; Z?
N46 R3=100 ; RED.?
N47 S2000 M3? M8
N48 D0
N49 G0 G153 Z-1.?
N50 G0 G153 X-500. Y-200.
N51 G54?
N52 D1?
N53 CYCLE800 (0,”DMG”,200000,57,0.,0.,0.,0.,0.,0.,0,0,0,1,,0)
N54 ; — 3D_begin.txt —
N55 FFWON
N56 SOFT
N57 COMPCAD
N58 G642
N59 G0 X94.7133 Y81.6279?
N60 Z15.?
N61 G0 Z6.2893?
N62 G1 Z-3.7107 F=R1?
N63 X93.5828 Y79.6649 Z-4.0055 F=R2?
N64 X93.367 Y79.2225 Z-4.0696 F147?
N65 X93.2137 Y78.7549 Z-4.1337?
N66 X93.1258 Y78.2706 Z-4.1978?
N2228 X123.1801 Y53.3894 Z-27.4772?
N2229 Z-25.9772?
N2230 G0 Z15.?
N2231 MSG(“OPERATION 3”)
;鉆頭
N2232 M5?
N2233 M9?
N2234 CYCLE800()
N2235 D0
N2236 G0 G153 Z-1.?
N2237 G0 G153 X-500. Y-200.
N2238 G0 B0.?
N2239 T3 ; 鉆頭 –? – REFERENCE: TIP
N2240 M6
N2241 T1
N2242 S2000 M3? M8
N2243 D0
N2244 G0 G153 Z-1.?
N2245 G0 G153 X-500. Y-200.
N2246 G54?
N2247 D1?
N2248 CYCLE800 (0,”DMG”,200000,57,0.,0.,0.,0.,0.,0.,0,0,0,1,,0)
N2249 G0 X70. Y22.5?
N2250 Z15.?
N2251 F50?
N2252 MCALL CYCLE81 (15.,0.,5.,-1.8026,)
N2253 X70. Y22.5?
N2254 MCALL
N2255 MSG(“OPERATION 9”)
;端銑刀
N2256 M5?
N2257 M9?
N2258 CYCLE800()
N2259 D0
N2260 G0 G153 Z-1.?
N2261 G0 G153 X-500. Y-200.
N2262 G0 B0.?
N2263 T1 ; 端銑刀 –? – REFERENCE: TIP
N2264 M6
N2265 T4
N2266 R2=200 ; XY?
N2267 R1=50 ; Z?
N2268 S6000 M3? M8
N2269 D0
N2270 G0 G153 Z-1.?
N2271 G0 G153 X-500. Y-200.
N2272 G54?
N2273 D1?
N2274 CYCLE800 (0,”DMG”,200000,57,0.,0.,0.,0.,0.,0.,0,0,0,1,,0)
N2275 G0 X-8. Y60.?
N2276 Z15.?
N2277 G0 Z10.?
N2278 G1 Z0. F=R1?
N2279 X116. F=R2?
N2280 G2 X116. Y52. I0. J-4.?
N2281 G1 X108.?
N2282 X-16.?
N2283 G3 X-16. Y44. I0. J-4.?
N2284 G1 X-8.?
N2285 X116.?
N2286 G2 X116. Y36. I0. J-4.?
N2287 G1 X108.?
N2288 X-16.?
N2289 G3 X-16. Y28. I0. J-4.?
N2290 G1 X-8.?
N2291 X116.?
N2292 G2 X116. Y20. I0. J-4.?
N2293 G1 X108.?
N2294 X-16.?
N2295 G3 X-16. Y12. I0. J-4.?
N2296 G1 X-8.?
N2297 X116.?
N2298 G2 X116. Y4. I0. J-4.?
N2299 G1 X108.?
N2300 X-16.?
N2301 G0 Z15.?
N2302 MSG(“OPERATION 10”)
;球刀
N2303 M5?
N2304 M9?
N2305 CYCLE800()
N2306 D0
N2307 G0 G153 Z-1.?
N2308 G0 G153 X-500. Y-200.
N2309 G0 B0.?
N2310 T4 ; 球刀 –? – REFERENCE: TIP
N2311 M6
N2312 T3
N2313 R2=200 ; XY?
N2314 R1=50 ; Z?
N2315 R3=100 ; RED.?
N2316 S2000 M3? M8
N2317 D0
N2318 G0 G153 Z-1.?
N2319 G0 G153 X-500. Y-200.
N2320 G54?
N2321 D1?
N2322 CYCLE800 (0,”DMG”,200000,57,0.,0.,0.,0.,0.,0.,0,0,0,1,,0)
N2323 ; — 3D_begin.txt —
N2324 FFWON
N2325 SOFT
N2326 COMPCAD
N2327 G642
N2328 G0 X15.3049 Y14.8422?
N2329 Z15.?
N2330 G0 Z10.3?
N2331 G1 Z10. F=R1?
N2332 X15.5223 Y14.594 Z0.3 F=R3?
N2333 X16.7696 Y13.1696 Z0.0164 F=R2?
N2334 X16.9058 Y13.0141 Z-0.0027?
N2335 X17.2213 Y12.6538?
N2336 X17.5583 Y12.3132?
N2337 X17.9146 Y11.9928?
N5567 X20.3773 Y14.92 Z-14.9293?
N5568 X21.7343 Y14.4318 Z-14.6451?
N5569 Z-5. F=R1?
N5570 G0 Z15.?
N5571 MSG(“OPERATION 4”)
;鉆頭
N5572 M5?
N5573 M9?
N5574 CYCLE800()
N5575 D0
N5576 G0 G153 Z-1.?
N5577 G0 G153 X-500. Y-200.
N5578 G0 B0.?
N5579 T3 ; 鉆頭 –? – REFERENCE: TIP
N5580 M6
N5581 T4
N5582 R2=0 ; XY?
N5583 R1=50 ; Z?
N5584 S2000 M3? M8
N5585 D0
N5586 G0 G153 Z-1.?
N5587 G0 G153 X-500. Y-200.
N5588 G0 G54 B44.476 C=DC(54.732)?
N5589 D1?
N5590 CYCLE800 (0,”DMG”,200000,57,86.581,45.0931,15.,-38.718,23.862,63.224,0,0,0,1,,0)
N5591 G0 X0. Y0.?
N5592 G0 Z0.?
N5593 CYCLE800()
N5594 TRAORI
N5595 G54?
N5596 ; — 5X_begin.txt —
N5597 FFWON
N5598 SOFT
N5599 COMPCAD
N5600 G642
N5601 CYCLE832(0.007,1,1)
N5602 FGROUP (X,Y,Z,B,C)
N5603 G0 X86.581 Y45.0931 Z15. B44.476 C=DC(54.732)?
N5604 G0 Z-0.6115 B44.476 C=DC(54.732)?
N5605 G0 X84.8213 Y42.6048 Z-3.7154 B44.476 C=DC(54.732)?
N5606 TRAFOOF
N5607 G54?
N5608 CYCLE800 (0,”DMG”,200000,57,82.7987,39.7447,-7.2831,-38.718,23.862,153.224,0,0,0,1,,0)
N5609 G0 X0. Y0. Z5.?
N5610 F50?
N5611 MCALL CYCLE81 (5.,0.,5.,-1.8026,)
N5612 X0. Y0.?
N5613 MCALL
N5614 CYCLE800()
N5615 TRAORI
N5616 G54?
N5617 G0 X86.581 Y45.0931 Z-0.6115 B44.476 C=DC(54.732)?
N5618 G0 Z15. B44.476 C=DC(54.732)?
N5619 G0 X103.1938 Y29.2493 B45. C=DC(0.)?
N5620 G0 B60. C=DC(0.)?
N5621 G0 Z-6.8318 B60. C=DC(0.)?
N5622 G0 X99.4266 Z-9.0067 B60. C=DC(0.)?
N5623 TRAFOOF
N5624 G54?
N5625 CYCLE800 (0,”DMG”,200000,57,94.8514,14.6207,-11.0824,0.,60.,90.,0,0,0,1,,0)
N5626 G0 X14.6286 Y-0.49 Z5.?
N5627 F50?
N5628 MCALL CYCLE81 (5.,0.,5.,-1.8026,)
N5629 X14.6286 Y-0.49?
N5630 MCALL
N5631 CYCLE800()
N5632 TRAORI
N5633 G54?
N5634 G0 X103.1938 Z-6.8318 B60. C=DC(0.)?
N5635 G0 Z15. B60. C=DC(0.)?
N5636 G0 X102.9488 Y14.6207 B60. C=DC(0.)?
N5637 G0 Z-6.4074 B60. C=DC(0.)?
N5638 G0 X99.1816 Z-8.5824 B60. C=DC(0.)?
N5639 TRAFOOF
N5640 G54?
N5641 CYCLE800 (0,”DMG”,200000,57,94.8514,14.6207,-11.0824,0.,60.,90.,0,0,0,1,,0)
N5642 G0 X0. Y0. Z5.?
N5643 F50?
N5644 MCALL CYCLE81 (5.,0.,5.,-1.8026,)
N5645 X0. Y0.?
N5646 MCALL
N5647 CYCLE800()
N5648 TRAORI
N5649 G54?
N5650 G0 X102.9488 Z-6.4074 B60. C=DC(0.)?
N5651 G0 Z15. B60. C=DC(0.)?
N5652 G0 B45. C=DC(0.)?
N5653 G0 X35. Y-10.8 B45. C=DC(270.)?
N5654 G0 B90. C=DC(270.)?
N5655 G0 Z-20. B90. C=DC(270.)?
N5656 G0 Y-5. B90. C=DC(270.)?
N5657 TRAFOOF
N5658 G54?
N5659 CYCLE800 (0,”DMG”,200000,57,15.,0.,-20.,90.,0.,0.,0,0,0,1,,0)
N5660 G0 X20. Y0. Z5.?
N5661 F50?
N5662 MCALL CYCLE81 (5.,0.,5.,-1.8026,)
N5663 X20. Y0.?
N5664 MCALL
N5665 CYCLE800()
N5666 TRAORI
N5667 G54?
N5668 G0 Y-10.8 B90. C=DC(270.)?
N5669 G0 Z15. B90. C=DC(270.)?
N5670 G0 X26. B90. C=DC(270.)?
N5671 G0 Z-30. B90. C=DC(270.)?
N5672 G0 Y-5. B90. C=DC(270.)?
N5673 TRAFOOF
N5674 G54?
N5675 CYCLE800 (0,”DMG”,200000,57,15.,0.,-20.,90.,0.,0.,0,0,0,1,,0)
N5676 G0 X11. Y-10. Z5.?
N5677 F50?
N5678 MCALL CYCLE81 (5.,0.,5.,-1.8026,)
N5679 X11. Y-10.?
N5680 MCALL
N5681 CYCLE800()
N5682 TRAORI
N5683 G54?
N5684 G0 Y-10.8 B90. C=DC(270.)?
N5685 G0 Z15. B90. C=DC(270.)?
N5686 G0 X15. B90. C=DC(270.)?
N5687 G0 Z-20. B90. C=DC(270.)?
N5688 G0 Y-5. B90. C=DC(270.)?
N5689 TRAFOOF
N5690 G54?
N5691 CYCLE800 (0,”DMG”,200000,57,15.,0.,-20.,90.,0.,0.,0,0,0,1,,0)
N5692 G0 X0. Y0. Z5.?
N5693 F50?
N5694 MCALL CYCLE81 (5.,0.,5.,-1.8026,)
N5695 X0. Y0.?
N5696 MCALL
N5697 CYCLE800()
N5698 TRAORI
N5699 G54?
N5700 G0 Y-10.8 B90. C=DC(270.)?
N5701 G0 Z15. B90. C=DC(270.)?
N5702 G0 B45. C=DC(270.)?
N5703 G0 X32.6427 Y56.4974 B45. C=DC(90.)?
N5704 G0 B50. C=DC(90.)?
N5705 G0 Z-6.2797 B50. C=DC(90.)?
N5706 G0 Y53.1651 Z-9.0759 B50. C=DC(90.)?
N5707 TRAFOOF
N5708 G54?
N5709 CYCLE800 (0,”DMG”,200000,57,32.6427,49.3349,-12.2898,-50.,0.,180.,0,0,0,1,,0)
N5710 G0 X0. Y0. Z5.?
N5711 F50?
N5712 MCALL CYCLE81 (5.,0.,5.,-1.8026,)
N5713 X0. Y0.?
N5714 MCALL
N5715 CYCLE800()
N5716 TRAORI
N5717 G54?
N5718 G0 Y56.4974 Z-6.2797 B50. C=DC(90.)?
N5719 G0 Z15. B50. C=DC(90.)?
N5720 MSG(“OPERATION 5”)
;球刀
N5721 M5?
N5722 M9?
N5723 TRAFOOF
N5724 D0
N5725 G0 G153 Z-1.?
N5726 G0 G153 X-500. Y-200.
N5727 G0 B0.?
N5728 T4 ; 球刀 –? – REFERENCE: TIP
N5729 M6
N5730 T1
N5731 R2=200 ; XY?
N5732 R1=50 ; Z?
N5733 R3=100 ; RED.?
N5734 S2000 M3? M8
N5735 D0
N5736 G0 G153 Z-1.?
N5737 G0 G153 X-500. Y-200.
N5738 G0 G54 B15. C=DC(87.395)?
N5739 D1?
N5740 CYCLE800 (0,”DMG”,200000,57,19.2063,17.7732,15.,-14.985,0.674,87.483,0,0,0,1,,0)
N5741 G0 X0. Y0.?
N5742 G0 Z0.?
N5743 CYCLE800()
N5744 TRAORI
N5745 G54?
N5746 ; — 5X_begin.txt —
N5747 FFWON
N5748 SOFT
N5749 COMPCAD
N5750 G642
N5751 CYCLE832(0.007,1,1)
N5752 FGROUP (X,Y,Z,B,C)
N5753 G0 X19.2063 Y17.7732 Z15. B15. C=DC(87.395)?
N5754 G0 X19.171 Y16.9975 Z7.1844 B15. C=DC(87.395)?
N5755 G1 X19.0534 Y14.412 Z-2.4748 B15. C=DC(87.395) F=R1?
N5756 X19.2178 Y14.2047 Z-2.4941 B15. C=DC(88.029) F=R2?
N5757 X19.4975 Y13.9032 Z-2.5241 B15. C=DC(89.013)?
N5758 X19.8 Y13.6244 Z-2.554 B15. C=DC(89.998)?
N7588 X42.0538 Y12.572 Z-8.547 B15. C=DC(146.081)?
N7589 X42.1919 Y12.5836 Z-8.5485 B15. C=DC(146.733)?
N7590 X42.3292 Y12.601 Z-8.55 B15. C=DC(147.384)?
N9824 G0 X21.9384 Y15.5919 Z-3.1638 B15. C=DC(31.552)?
N9825 G0 Z15. B15. C=DC(31.552)?
N9826 MSG(“OPERATION 6”)
;端銑刀
N9827 M5?
N9828 M9?
N9829 TRAFOOF
N9830 D0
N9831 G0 G153 Z-1.?
N9832 G0 G153 X-500. Y-200.
N9833 G0 B0.?
N9834 T1 ; 端銑刀 –? – REFERENCE: TIP
N9835 M6
N9836 T3
N9837 R2=200 ; XY?
N9838 R1=50 ; Z?
N9839 S6000 M3? M8
N9840 D0
N9841 G0 G153 Z-1.?
N9842 G0 G153 X-500. Y-200.
N9843 G54?
N9844 D1?
N9845 CYCLE800 (0,”DMG”,200000,57,0.,39.0225,0.,-50.,0.,0.,0,0,0,1,,0)
N9846 G0 X-8. Y32.6352?
N9847 Z15.?
N9848 G0 Z10.?
N9849 G1 Z0. F=R1?
N9850 X93.4011 F=R2?
N9851 G2 X93.4011 Y24.6352 I0. J-4.?
N9852 G1 X90.6165?
N9853 X-8.?
N9854 G3 X-8. Y16.6352 I0. J-4.?
N9855 G1 X87.0783?
N9856 G2 X87.0783 Y8.6352 I0. J-4.?
N9857 G1 X83.5401?
N9858 X-8.?
N9859 G3 X-8. Y0.6352 I0. J-4.?
N9860 G1 X80.0018?
N9861 G0 Z15.?
N9862 MSG(“OPERATION 7”)
;端銑刀
N9863 R2=200 ; XY?
N9864 R1=50 ; Z?
N9865 CYCLE800()
N9866 D0
N9867 G0 G153 Z-1.?
N9868 G0 G153 X-500. Y-200.
N9869 G54?
N9870 D1?
N9871 CYCLE800 (0,”DMG”,200000,57,89.296,46.7691,-16.5979,-38.718,23.862,243.75,0,0,0,1,,0)
N9872 G0 X-22.8456 Y10.704?
N9873 Z15.?
N9874 G0 Z10.?
N9875 G1 Z0. F=R1?
N9876 X31.7866 F=R2?
N9877 G2 X31.7866 Y2.704 I0. J-4.?
N9878 G1 X31.7168?
N9879 X-31.6677?
N9880 G3 X-31.6677 Y-5.296 I0. J-4.?
N9881 G1 X-28.516?
N9882 X31.6433?
N9883 G0 Z15.?
N9884 MSG(“OPERATION 8”)
;端銑刀
N9885 R2=200 ; XY?
N9886 R1=50 ; Z?
N9887 CYCLE800()
N9888 D0
N9889 G0 G153 Z-1.?
N9890 G0 G153 X-500. Y-200.
N9891 G54?
N9892 D1?
N9893 CYCLE800 (0,”DMG”,200000,57,94.8514,14.6208,-11.0824,0.,60.,90.,0,0,0,1,,0)
N9894 G0 X-22.6208 Y12.7968?
N9895 Z15.?
N9896 G0 Z10.?
N9897 G1 Z0. F=R1?
N9898 X21.9295 F=R2?
N9899 X27.7429?
N9900 G2 X27.7429 Y4.7968 I0. J-4.?
N9901 G1 X-22.6208?
N9902 G3 X-22.6208 Y-3.2032 I0. J-4.?
N9903 G1 X33.5564?
N9904 G0 Z15.?
N9905 MSG(“OPERATION 11”)
;端銑刀
N9906 R2=200 ; XY?
N9907 R1=50 ; Z?
N9908 R3=100 ; RED.?
N9909 CYCLE800()
N9910 D0
N9911 G0 G153 Z-1.?
N9912 G0 G153 X-500. Y-200.
N9913 G54?
N9914 D1?
N9915 CYCLE800 (0,”DMG”,200000,57,0.,39.0225,0.,-50.,0.,0.,0,0,0,1,,0)
N9916 G0 X-1. Y1.?
N9917 Z15.?
N9918 G0 Z10.?
N9919 G1 Z0. F=R1?
N9920 G3 X0. Y0. I1. J0. F=R2?
N9921 G1 X70.9734?
N9922 G3 X71.9734 Y1. I0. J1.?
N9923 G0 Z15.?
N9924 MSG(“OPERATION 12”)
;端銑刀
N9925 R2=200 ; XY?
N9926 R1=50 ; Z?
N9927 CYCLE800()
N9928 D0
N9929 G0 G153 Z-1.?
N9930 G0 G153 X-500. Y-200.
N9931 G54?
N9932 D1?
N9933 CYCLE800 (0,”DMG”,200000,57,0.,0.,0.,0.,0.,0.,0,0,0,1,,0)
N9934 G0 X-8. Y60.?
N9935 Z15.?
N9936 G0 Z10.?
N9937 G1 Z0. F=R1?
N9938 X116. F=R2?
N9939 G2 X116. Y52. I0. J-4.?
N9940 G1 X108.?
N9941 X-16.?
N9942 G3 X-16. Y44. I0. J-4.?
N9943 G1 X-8.?
N9944 X116.?
N9945 G2 X116. Y36. I0. J-4.?
N9946 G1 X108.?
N9947 X-16.?
N9948 G3 X-16. Y28. I0. J-4.?
N9949 G1 X-8.?
N9950 X116.?
N9951 G2 X116. Y20. I0. J-4.?
N9952 G1 X108.?
N9953 X-16.?
N9954 G3 X-16. Y12. I0. J-4.?
N9955 G1 X-8.?
N9956 X116.?
N9957 G2 X116. Y4. I0. J-4.?
N9958 G1 X108.?
N9959 X-16.?
N9960 G0 Z15.?
N9961 MSG(“OPERATION 13”)
;鉆頭
N9962 M5?
N9963 M9?
N9964 CYCLE800()
N9965 D0
N9966 G0 G153 Z-1.?
N9967 G0 G153 X-500. Y-200.
N9968 G0 B0.?
N9969 T3 ; 鉆頭 –? – REFERENCE: TIP
N9970 M6
N9971 S2000 M3? M8
N9972 D0
N9973 G0 G153 Z-1.?
N9974 G0 G153 X-500. Y-200.
N9975 G54?
N9976 D1?
N9977 CYCLE800 (0,”DMG”,200000,57,15.,0.,-20.,90.,0.,0.,0,0,0,1,,0)
N9978 G0 X20. Y0.?
N9979 Z85.?
N9980 F50?
N9981 MCALL CYCLE83 (85.,0.,8.,-12.,,,5.,2.,0.5,0.5,1,0,,,2.)
N9982 X20. Y0.?
N9983 X11. Y-10.?
N9984 X0. Y0.?
N9985 MCALL
N9986 M5?
N9987 M9?
N9988 CYCLE800()
N9989 D0
N9990 G0 G153 Z-1.?
N9991 G0 G153 X-500. Y-200.
N9992 G0 B0.?
N9993 T0
N9994 M6
N9995 M30

本文鏈接: http://www.58205.cn/3451.html

? 版權聲明
THE END
喜歡就支持一下吧
分享
評論 搶沙發

請登錄后發表評論

    暫無評論內容